信任与托付,是慈善事业的永恒话题,而如何跨越生命周期形成稳定、透明的慈善安排与有效捐赠,更是摆在所有慈善活动参与方面前的现实问题。在此社会需求下,以信托架构开展公益活动的慈善信托,既是连接授受双方的便捷媒介,又有健全的法律法规与监督机制,逐渐成为社会各界开展慈善活动的重要选择。
一、慈善信托的基本概念:慈善与信托结合的慈善工具
慈善信托是一种通过法律形式设立的、专门用于支持公益事业的信托。与传统的直接捐赠不同,慈善信托允许捐赠者将资产转移至信托中,由专业受托人管理并用于指定的慈善目的。这种形式不仅确保了资金的有效运用,还为捐赠者提供了更大的灵活性。例如,五矿信托在2017年设立了思源系列慈善信托,是国内首单以保护三江源地区生态环境的慈善信托。思源系列已成立6期,投放公益资金超千万元,连续支持了多个科学考察项目与生态保护项目。这显然超越了仅一次性捐赠的短期行为,而是为未来的持续支持提供了保障。
慈善信托的运作依赖于清晰的法律法规。在我国,慈善信托的法律依据主要包括《慈善法》、《信托法》及《慈善信托管理办法》。这些法律明确规定了慈善信托的设立、管理和监督机制,确保其在法律框架内运行。这为捐赠者提供了法律保障,使其能够在信任的基础上进行慈善行为。
二、慈善信托的突出优势
慈善信托在资金管理、灵活性设置等方面优势突出,更侧重资产的长期管理与精准分配,不仅能够为捐赠者提供灵活的财富管理方式,还能确保公益事业的可持续发展。
——永续传承:慈善信托期限可以设置为永续,且在存续期间可以借助金融机构的专业投资能力,让慈善资金具有自身造血能力。因此,慈善信托可以通过合理的资产管理、法律支持、灵活的应对策略和透明的监督机制,实现超长期的稳定发展。
——设立简便:慈善信托对出资财产数额以及财产形态方面没有要求。在设立流程及要求方面,通常由慈善组织或者信托公司[1]作为受托人,以书面形式订立合同,完成合同约定的成立条件即可设立。
——风险隔离:慈善信托设立后,慈善资金将与捐赠人、受托人的自有财产相分离,如此一来,就能够有效隔离当事人面临的各类风险。
——个性化设置:慈善信托将根据委托人的慈善意愿定制慈善方向、受益人范围及筛选标准、利益分配方式、年度慈善支出比例等,覆盖慈善领域广,形式多样。捐赠人可以在慈善信托框架下开展多样化的创新活动。以五矿信托为例,就慈善领域方面,设立了国内首单以中医药为主题的慈善信托“五矿信托-三江源郭博信中医药慈善信托”、国内首单关注阿尔兹海默症的慈善信托“五矿信托-三江源忘不了慈善信托”,探索落地多单家族信托与慈善信托的创新结合,进一步扩大了慈善信托的运用场景。
——财产独立与透明:信托财产单独建账,能有效追踪信托财产的管理情况,确保信托利益向符合筛选标准的受益人分配,使捐赠者能够清晰了解资金的使用情况。
——严格监管:慈善信托受到从内到外的全方位监管。受托人履行受托责任需要接受内部合规风控审查、委托人审查、监察人事后监督、监管部门全程监督指导等内外部多头监督,确保合规履行受托行为,实现慈善目的。此外,慈善信托需要每年披露年度报告,接受社会公众的广泛监督。
三、慈善信托的挑战
目前社会对于信托及慈善信托的功能及概念认知不足,除市场培育原因外,主要症结在于目前慈善信托制度仍不完善,尤其是慈善信托税收优惠制度的空白与缺失,给慈善信托发展带来许多政策上的不确定性,严重阻碍了慈善信托的成长与发展。
在此背景下,中国信托业协会发起设立了慈善信托专业委员会,集中信托行业、专家顾问与其他专业力量,共同推动中国慈善信托事业规范发展与创新前行。自2024年12月新一届专委会成立以来,我们始终以“推动中国慈善信托事业的规范发展与创新”为宗旨,凝聚行业力量,搭建交流合作平台,促进慈善信托理念的广泛传播。
四、慈善信托的当前实践与未来展望
(一)如何设立慈善信托——“五步走”简明流程
设立意愿明确:个人或单位决定将部分财产用于公益,按照《慈善法》等法规约定慈善目的、受益对象。
选择专业受托人:多与信誉良好的信托公司、公益组织沟通,签订正式信托合同,载明慈善目的、受益人范围、筛选标准与流程、监督机制等。
财产交付与备案:受托人开户,将信托财产划入专户,并到民政部门备案登记。
项目启动与管理:受托人按合同进行管理、投资与分配,定期公布项目进展与财产管理情况。
持续监督与评估:委托人、监察人、业务主管部门与公众可随时监督项目执行效果,必要时按合同调整方案。
(二)国内外典型案例
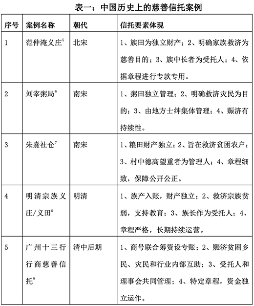
全球范围来看,英国国民信托[2](The National Trust)、比尔及梅琳达.盖茨基金会信托[3](Bill & Melinda Gates Foundation Trust)、诺贝尔基金会[4](Nobel Foundation)(遵循诺贝尔遗嘱,管理诺贝尔奖资金的组织)均采用信托架构开展超长期限的慈善活动。慈善信托在中国也有历史传承,宋明清时期的义庄、社仓、粥局(详见表一)等民间慈善实践,虽未采用现代信托法体系,却在家族或士绅的章程管理、专款专用、受托运营等方面,展现出于慈善信托高度相似的制度设计。学术界普遍认为,这些中国案例构成了“类似信托架构”的慈善实践。可见,信托因其灵活性和保障公益目标的法律功能,成为全球慈善事业持久有效的重要制度安排。

国内慈善信托处于快速发展阶段。自2016年《慈善法》及《慈善信托管理办法》颁布实施以来,慈善信托备案数量及规模逐年增长。根据中国信托业协会与中国慈善联合会联合发布《2024年度中国慈善信托发展报告》(以下简称《报告》),截至2024年底,全国备案登记的慈善信托累计达2244单,累计备案规模达85.07亿元,创历史新高。
(三)未来发展展望
随着社会财富积累、公益需求升级、公众慈善观念转变,慈善信托的应用范围及市场需求将会进一步扩展。预期未来几年将呈现以下趋势:
——法律政策更加健全,税收优惠得到落实,设立、运作门槛降低,更多普通公众参与;
——新技术赋能,如区块链信息公开、人工智能应用、电子化慈善账户等互联网慈善信托产品创新;
——跨界合作加深,企业、个人、政府、社会组织实现资源整合、共治共建;
——更深入的场景应用,比如灾害救助、医疗支持、文化遗产保护、环境可持续、青少年教育等领域,都可借助信托模式实现资金专用、管理专业、成效长期的目标。
结语
慈善信托作为我国社会治理制度的重要组成部分,是第三次分配的重要力量,是提高民生福祉的重要方式。它承载着企业家精神向善的温度、金融机构专业向善的力度,以及全社会协同向善的广度。鼓励更多人关注和参与慈善信托,无疑将为社会公益注入新的活力,推动社会的可持续发展。中国信托业协会慈善信托专业委员会愿与各界携手,让慈善信托在共同富裕的征程中发挥更大价值。
[1]实践中,慈善组织设立慈善信托时面临开立信托账户困难等问题,因而慈善组织较少作为单一受托人。2016年至2023年,慈善组织做为受托人管理的慈善信托共计29单,而信托公司作为受托人管理的慈善信托数量1206单,是目前慈善信托受托人主流。
[2]英国国民信托成立于1895年,总部伦敦,是英国保护历史遗产和自然景观的最大慈善信托组织,由受托人根据《慈善信托法》管理与运作。英国国民信托依据《1894年国民信托法》(The National Trust Act 1894)及其后相关修订设立,其组织形式是依照英国普通法中的信托原则,以受托人(The Trustees)身份管理自然与历史遗产。英国国民信托在英国慈善委员会(Charity Commission for England and Wales)注册 注册号 205846,其【章程与信托契约文件(Governing Document)】可在英国慈善委员会官网查阅。
[3]盖茨基金会信托(Trust)是一个独立实体,负责持有和投资盖茨慈善基金资产。官方名称为“Bill & Melinda Gates Foundation Trust”,依照美国华盛顿州信托法规注册,信托契约文件在美国国税局(IRS)有登记。IRS Exempt Organization Search 可查 “Bill & Melinda Gates Foundation Trust”
[4]诺贝尔基金会依托阿尔弗雷德·诺贝尔遗嘱制定,并依据1900年5月29日瑞典国王批准的“诺贝尔基金会章程”(Stadgar för Nobelstiftelsen)设立,明确采用信托模式(trust arrangement),基金会受托管理与分配诺贝尔遗产。
[5]资料来源:王国斌:《宋代慈善事业发展及其影响》,《中国社会经济史研究》2013年第2期 ;《中国慈善发展史》,高国希主编,人民出版社,2008
[6]资料来源:张文:《宋朝民间慈善活动研究》,社会科学文献出版社,2013
[7]资料来源:王国斌:《宋代慈善事业发展及其影响》,《中国社会经济史研究》2013年第2期
[8]资料来源:梁其姿:《施善与教化:明清的慈善组织》,社会科学文献出版社,2009
[9]资料来源:陈宝良:《清代广州行商慈善信托制度的法律解读》,《历史研究》2008年第3期
作者为中国信托业协会慈善信托专业委员会主任委员,五矿国际信托有限公司党委书记、董事长 刘国威